近日,我校在第二届国家开放大学“教育部‘一村一名大学生计划’”学生优秀创新创业案例评选活动和首届农医类专业课程思政教学技能大赛两项农科类竞赛中取得多项成绩。
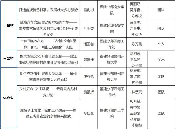
根据《关于开展第二届国家开放大学“教育部‘一村一名大学生计划’”学生优秀创新创业案例评选活动的通知》要求,经专家评审,我校7个项目获奖,其中,二等奖3项、三等奖1项、优秀奖3项,17位教师荣获优秀指导教师称号,学校获得优秀组织奖。与此同时,根据《国家开放大学关于举办首届农医类专业课程思政教学技能大赛的通知》要求,经层层角逐,我校2位教师分获一等奖和三等奖,学校再次获得优秀组织奖。
自今年6月两份通知下发以来,我校高度重视,即刻由理工学院牵头成立专项工作组展开组织动员、审核指导、评审报送等相关工作。依托本次案例评选及教学技能大赛,全省农科专业师生积极参与、精心准备、全力以赴,最终取得好成绩,充分展示了我省农科专业师生的专业素养和精神风貌,为进一步“以赛促学、以赛促教、以赛促改”,提升教育教学水平,推动乡村振兴建设奠定了坚实基础。




